
开泰研究中心6月13日消息称 星辰影院,全球地缘政治紧张特别是中美科技竞争加剧已经对全球电子产业造成影响,供应链调整将使厂商的制造成本进一步上扬,同时,地缘政治问题还带动各国自力更生的趋势,尤其是高端电子零件的生产,促使美国及盟友都试图在自己国家建立高端电子供应链,以确保自身经济利益和国家安全,即使各国政府为投资提供部分资金支持和税收优惠,可能仍不足以应对未来趋向增长的运营成本,因与原来集中在东亚地区的供应链相比,分散在更多地区的供应链可能导致各供应链的生产规模趋小,因此,未来电子产业总体利润率趋向下降,或提高产品价格以保持利润率。
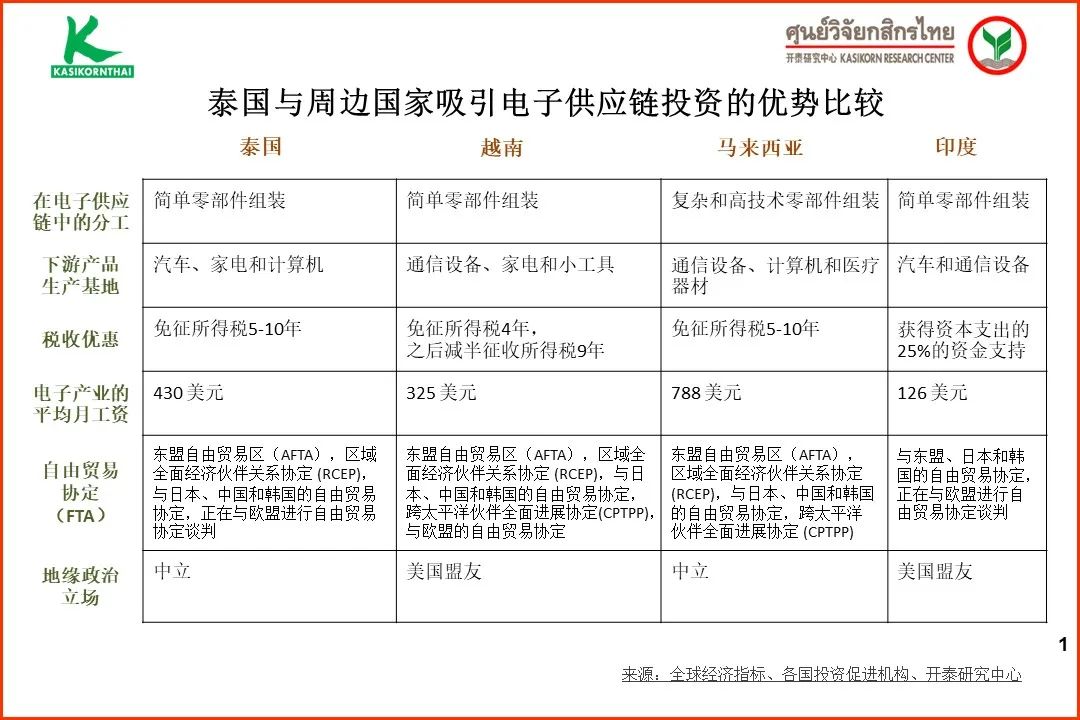
泰国或可从供应链调整获得部分益处,尤其是在电子零部件组装方面,但仍面临来自马来西亚,越南和印度等周边国家的竞争 星辰影院最新版2025,特别是与在简单电子零件组装的劳动力成本方面具有优势的越南企业,以及擅长复杂和高科技组装的马来西亚企业。

泰国可能以其作为下游产品尤其是汽车和家电制造中心的地位获得电子零部件组装投资,目前此类投资已随电动汽车和智能技术对电子零件的需求上升而扩大,过去泰国获得的投资额每年不低于200亿泰铢 玫瑰的故事星辰影院,未来可能随全球市场的技术转型而实现持续增长。
泰国作为中立方在两极化的供应链中都占据一席之地,并且拥有下游产品的出口基地,有机会获得各方的订单或产量额度,但销售价格主要取决于跨国公司总部,因此 微微一笑很倾城星辰影院,泰国电子企业可能面临成本增加和利润率下滑的挑战,消费者也可能在购买电子产品时需要支付更高的价格。
来源:https://mp 策驰星辰影院. weixin. qq. com/s/VSnSsmmCN-M29H_1DHTzSQ.